Сохраните в закладки:
*История изменения цены! Указанная стоимость возможно, уже изменилось. Проверить текущую цену - >
| Месяц | Минимальная цена | Макс. стоимость | Цена |
|---|---|---|---|
| Feb-24-2026 | 90.48 руб. | 92.3 руб. | 91 руб. |
| Jan-24-2026 | 73.3 руб. | 74.0 руб. | 73.5 руб. |
| Dec-24-2025 | 89.94 руб. | 91.49 руб. | 90 руб. |
| Nov-24-2025 | 88.19 руб. | 90.7 руб. | 89 руб. |
| Oct-24-2025 | 70.78 руб. | 71.28 руб. | 70.5 руб. |
| Sep-24-2025 | 87.54 руб. | 89.20 руб. | 88 руб. |
| Aug-24-2025 | 86.89 руб. | 88.12 руб. | 87 руб. |
| Jul-24-2025 | 85.73 руб. | 87.21 руб. | 86 руб. |
Новые товары
Характеристики
Описание товара
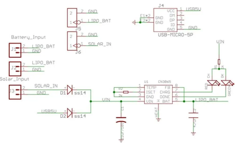
N3065-это одноэлементный чип управления литиевой батареей, который может питаться от солнечных панелей. Устройство включает силовой транзистор внутри, который не требует внешнего резистора и блокирующего диода. Внутренняя 8-битная аналого-цифровая конверсия может автоматически регулировать зарядный ток в соответствии с выходной мощностью тока источника входного напряжения. Пользователю не нужно рассматривать худший чехол, и он может максимизировать выходную мощность источника входного напряжения, который очень подходит для использования солнечных панелей. Приложения для зарядки литиевой батареи питаются от источников напряжения с ограниченной выходной мощностью тока. CN3065 требует очень немногих периферийных компонентов и совместим со спецификациями USB шины, что делает его идеальным для портативных приложений. Схема тепловой модуляции может контролировать температуру чипа в безопасном диапазоне, когда Потребляемая мощность устройства относительно велика или температура окружающей среды относительно высока. Внутреннее фиксированное постоянное напряжение зарядки составляет 4,2 В, которое также может быть отрегулировано внешним резистором. Зарядный ток устанавливается внешним резистором. Когда входное напряжение выключено, CN3065 автоматически переходит в режим сна низкой мощности, где ток батареи меньше 3 микроампер. Другие функции включают входное напряжение под защелкой, автоматическую перезарядку, контроль температуры батареи и индикацию состояния заряда/заряда.
Параметр:Диапазон входного напряжения: 4,4 в до 6 в
Максимальный ток зарядки: 500 мА
Рабочая температура: -40 & deg; C до 85 & deg; C
Размер: 2 см x 4 см
Разъем PH2.0X2P
Контактный интерфейс:SOLAR PH2.0X2P socket +-и левые две колодки +-являются проводящими, подключенными к солнечной панели;
BATT IN +-, правильные две прокладки +-и SYS OUT +-являются проводящими, BATT IN +-подключены к литиевой батарее,
SYS OUT +-подключен к нагрузке;
MicroUSB подключен к источнику входного напряжения
Инструкции по использованию:

При зарядке аккумулятора приоритет отнимает питание от внешнего источника питания. Однако, когда ток потребления нагрузки больше, чем ток зарядки, он также будет принимать питание от аккумулятора. В конце концов, если ввода недостаточно, батарея будет медленно потребляться. Если нагрузка небольшая, батарея медленно заполняется.



Здравствуйте. хотела оставить отзыв о преобретенном товаре. Очень классный стеллаж, заказывали данный товар у поставщика под наш лофт дизайн. Нашли... Читать отзыв полностью...
Пару слов хочу сказать о этих монетах, потому как выписала их в подарок племяннику, он уже много лет собирает их.... Читать отзыв полностью...
Заказывала часы сыну в подарок, очень понравилась эта модель. Продавец ответил на все дополнительные вопросы, сразу отправил товар после оплаты.... Читать отзыв полностью...
Заказывала данные наушники для себя,очень довольна этим товаром. Пользуюсь уже больше месяца и нареканий к ним за это время... Читать отзыв полностью...
В детстве я обожал смотреть мультик по этой вселенной. Каждая битва прям наполняла адреналином и постоянно хотелось почувствовать себя на... Читать отзыв полностью...
Нарядилась на свадьбу в это платье, и чувствовала себя без преувеличения, королевой. Вблизи оно просто супер - тончайшее кружево, белоснежная... Читать отзыв полностью...
Тщательно продуманный дизайн и отличное качество звука этих мини-наушников ставит их в один ряд с более крупными моделями...Впечатля юще мощное... Читать отзыв полностью...