Сохраните в закладки:
*История изменения цены! Указанная стоимость возможно, уже изменилось. Проверить текущую цену - >
| Месяц | Минимальная цена | Макс. стоимость | Цена |
|---|---|---|---|
| Mar-24-2026 | 1154.73 руб. | 1212.90 руб. | 1183 руб. |
| Feb-24-2026 | 1145.10 руб. | 1202.26 руб. | 1173.5 руб. |
| Jan-24-2026 | 960.9 руб. | 1008.83 руб. | 984 руб. |
| Dec-24-2025 | 1125.24 руб. | 1181.2 руб. | 1153 руб. |
| Nov-24-2025 | 980.94 руб. | 1029.57 руб. | 1004.5 руб. |
| Oct-24-2025 | 1106.27 руб. | 1161.98 руб. | 1133.5 руб. |
| Sep-24-2025 | 1096.34 руб. | 1151.64 руб. | 1123.5 руб. |
| Aug-24-2025 | 1086.70 руб. | 1140.98 руб. | 1113 руб. |
| Jul-24-2025 | 1077.57 руб. | 1131.38 руб. | 1104 руб. |
Новые товары
Характеристики
Описание товара
Поддержка прямой поставки и оптовой продажи.
100% оригинал и хорошее качество с бесплатной гарантией после продажи.
Этот чип Bluetooth использует CSRA64215 британской компании CSR соответственно, версия Bluetooth 4,2, поддерживает APT-X передачу без потерь, более быструю передачу, очень короткую задержку, лучшее качество звука
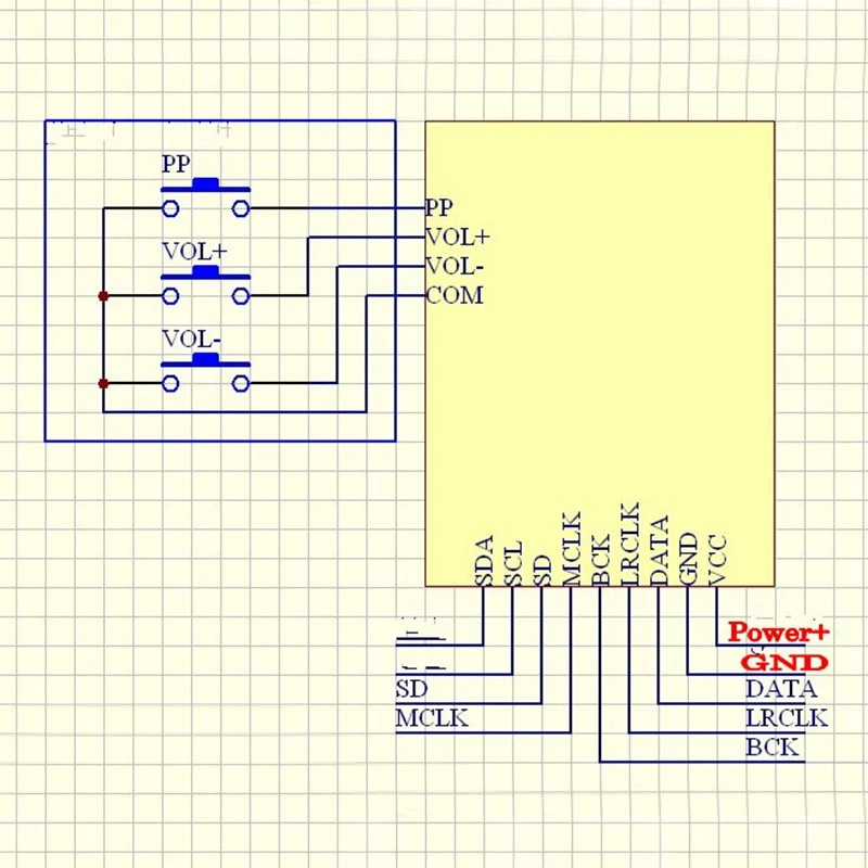
VCC: положительный источник питания, напряжение питания 4-8 в (напряжение не может превышать 8 в, превышает модуль сжигания)
GND: отрицательный источник питания
Данные: выход данных I2S
LRCLK: часы с рамкой I2S
BCK: серийные часы
Цвет: синий
Материал: металл + Поликарбонат
MCLK: плавающий, активный кристалл может быть припаян, чтобы обеспечить внешние мастер-часы. (Не может работать синхронно I2S)
SD: внешний включенный штырь, Bluetooth выходы 1,8 В, когда есть o, он может быть использован для управления внешним DAC включить
SCL: свободные, защищены I2C, в настоящее время программное обеспечение не поддерживает.
SDA: свободные, защищены I2C, в настоящее время программное обеспечение не поддерживает.
Рр: кнопка воспроизведения паузы
VOL +: кнопка «громкость Плюс», нажмите на предыдущую песню, нажмите кнопку «громкость Плюс»
VOL-: кнопка уменьшения громкости, нажмите на песню, нажмите кнопку уменьшения громкости
COM: Нажмите кнопку питания
Светодиодный фонарик: состояние сопряжения, Bluetooth можно найти на мобильный телефон
Светодиодный индикатор: состояние подключения, указывающее, что Bluetooth установила соединение
Светодиодный индикатор мигает один раз в 2 с: режим ожидания.
Посылка: 1 * Модуль
Только вышеуказанная посылка, другие товары не включены.
Примечание: светильник и различные дисплеи могут привести к тому, что цвет товара на картинке немного отличается от реального. Допускается погрешность в измерениях +/- 1-3 см.








О нас
Мы предоставляем хороший продукт по лучшей цене, мы поддерживаем оптовые продажи/прямые поставки
1. Для дропшиппинг заказа, пожалуйста, отметьте "дропшиппинг заказ", мы будем приоритетом.
2. Для оптовой продажи/Прямая поставка Заказы, если у вас есть какие-либо идеи о цене или посылка, пожалуйста, свяжитесь с нами Мы заранее предоставим вам лучший сервис для удовлетворения ваших потребностей.
Об оплате
Если у Вас возникли какие-либо проблемы при оплате, пожалуйста, свяжитесь с AliExpress центром обслуживания клиентов, чтобы обратиться за помощью://helppage.aliexpress.com/buyercenter/index.htm
О поставках
1. Мы отправим заказы Как можно скорее в течение 2-5 дней (за исключением выходных и национальных праздников) Оплата обычно производится.
2. Пожалуйста, напишите ваш полный Адрес доставки с правильным номером телефона и почтовым кодом, особенно Покупатели из России и Беларуси, пожалуйста, подтвердите ваше полное имя.
3. Пожалуйста, обратите внимание, что мы не несем ответственности за таможенные пошлины. Пожалуйста, сделайте таможенное оформление самостоятельно.
4. Мы предоставляем оба поста Доставка и экспресс-доставка. Для большинства стран Доставка почтой занимает Около 25-35 рабочих дней и дольше для некоторых стран, таких как Бразилия, Перу.
Экспресс-Доставка в DHL, EMS, AliExpress премиум Доставка и специальные линии, такие как Aramex. Это занимает Около 7 дней. (Это задержка, если ваша страна встретит некоторые проблемы, работник Забастовки, проблемы с погодой и так далее.)
О послепродажном обслуживании
Мы являемся надежным продавцом, и у нас есть Наш профессиональный послепродажный сервис для всех наших таможенных служб. Если есть При возникновении любых вопросов относительно заказа, пожалуйста, свяжитесь с нами заранее, мы Всегда здесь, пока вы не получите счастливый ответ.
О отзывы
1. Пожалуйста, проверьте посылка и товар, когда вы получите тщательно, чтобы убедиться, что нет проблем.
2. Если у вас есть какие-либо проблемы или Не полностью удовлетворены вашей посылка, пожалуйста, не стесняйтесь Свяжитесь с нами, прежде чем оставлять негативные отзывы. Мы решим Проблема, чтобы удовлетворить вас.
3. Если нет проблем, пожалуйста, оставьте нам положительный отзывы 5 звезд.
Ваше подтверждение-наша главная мотивация!
Тщательно продуманный дизайн и отличное качество звука этих мини-наушников ставит их в один ряд с более крупными моделями...Впечатля юще мощное... Читать отзыв полностью...
Шикарное платье, давно искала именно такое. Выполнено в винтажном стиле, и от него прямо веет духом тех лет. В нем... Читать отзыв полностью...
Заказала эту футболку, под свои джинсы. Товар пришел а отличном состоянии. Футболка идеально подошла по размеру. После стирки не села,... Читать отзыв полностью...
Всем приветики) Девчонки лосинки огонь! Всем советую! Очень приятные к телу, очень удобные, хорошо тянутся, прекрасно подчеркивают фигуру и срывают... Читать отзыв полностью...
В детстве я обожал смотреть мультик по этой вселенной. Каждая битва прям наполняла адреналином и постоянно хотелось почувствовать себя на... Читать отзыв полностью...
Заказывала толстовку для сына. Если честно качество прям удивило, думала придет хуже. Товаром довольна, толстовка теплая стильная, сыну понравилась. С... Читать отзыв полностью...
Здравствуйте. хотела оставить отзыв о преобретенном товаре. Очень классный стеллаж, заказывали данный товар у поставщика под наш лофт дизайн. Нашли... Читать отзыв полностью...